
一、组织单位
主办单位:澳门教育科学研究院、亚洲教科文组织协会
协办单位:北京(高校)澳门学生联合会
天津(高校)澳门学生联合会
江苏(高校)澳门学生联合会
四川高等学校澳门学生联合会
广东高校澳门学生联合会
福建高校澳门学生联合会
台湾高校澳门学生联合会
中国人民大学澳门青年联盟
南京大学澳门学生联谊会
北京师范大学澳门学生联会
承办单位:创赛云(陕西)教育科技有限合伙企业
二、大赛日程
1、各赛道作品征集时间:
命题设计:2025年12月20日-2026年4月10日
非命题设计:2025年12月20日-2026年5月10日
2、获奖公示:2026年5月20日
3、颁奖典礼:2026年6月(拟)
4、作品展示与推广:2026年6月(拟)
三、参赛费用
1、命题设计:免费。
2、非命题设计:49人民币/55澳门元。
3、早鸟激励机制:
2026年3月31日前,投稿首件非命题作品后,再次投稿第二件作品可享受报名费优惠40%。需联系工作人员并提供第一件作品的订单截图以领取优惠。此优惠仅限第二件作品。
四、参赛资格
大赛面向全球设计从业者、学生及爱好者开放,支持以个人或团队形式参赛,每队参赛人数1-3名,指导老师人数1-2名。
参赛者须为作品的原创作者,并保证作品不侵犯任何第三方合法权益。
五、命题类别
1、命题一:葡韵岭南(每人仅限投递一组作品)
该赛道以澳门独特的文化融合生态为基础,聚焦岭南传统与葡式风情在日常中交织共生的美学,鼓励参赛者从建筑、饮食、工艺与市井生活等各方面中提取融合元素进行当代转化。主题涵盖视觉设计与产品设计领域,旨在通过创新设计推动文化对话,塑造兼具本土特色与国际视野的澳门新形象。
可投稿类别:
a.海报设计:文化节庆海报、旅游形象海报、文化主题艺术海报等。
b.文化纪念品设计:文具、生活用品、工艺品、创意玩具及特色包装等。
2、命题二:自由与平等(每人仅限投递一组作品)
该赛道以“自由、平等”为核心价值,鼓励参赛者将自由表达的精神与平等可及的关怀融入创作实践。主题涵盖促进社会公平的包容性设计、增进跨文化理解的视觉语言设计等方向,旨在通过富有洞察力的设计语言,将抽象的社会价值转化为具有实践意义与创新美感的设计方案。
可投稿类别:
a.海报设计:公益海报、主题海报等。
b.插画设计:叙事性绘画、系列插图或观念插画等。
3、非命题设计:
鼓励参赛者自由发挥创意,不做具体主题规定,不限投稿数量。
可投稿类别:
a.视觉传达设计b.产品设计c.艺术创作设计d.交互设计
e.时尚与饰品设计f.AIGC设计g.环境空间设计h.IP设计
六、奖项设置
1、作品奖项设置:
最佳设计奖(1件):奖金10000澳门元,免费颁发精装获奖证书,个人专访、作品收录于《当代艺术设计》线上刊并颁发正式录用函、合作媒体专题报道。
最具潜力设计奖(2件):奖金5000澳门元,免费颁发精装获奖证书,个人专访、作品收录于《当代艺术设计》线上刊并颁发正式录用函、合作媒体专题报道。
金奖(5%):颁发电子获奖证书及免费纸质证书
银奖(10%):颁发电子获奖证书及免费纸质证书
铜奖(20%):颁发电子获奖证书及免费纸质证书
优秀奖(30%):颁发电子获奖证书及免费纸质证书
2.优秀指导老师奖:指导作品获得银奖及以上奖项的教师,将颁发电子及纸质荣誉证书(仅需邮费),并可享有优秀导师专访及合作媒体专题报道机会。
3.优秀组织奖:组织提交作品总数达50件及以上的院校、机构或单位,将颁发电子及纸质荣誉证书(仅需邮费),并可享有组织单位专访及合作媒体专题报道机会。
4.权益申领说明及申领方式
·精装证书套装:包含带壳证书、奖牌、奖杯及电子获奖证书。其中,奖杯仅限“澳门最佳设计奖”与“澳门最具潜力设计奖”获得者免费获赠。
·申领方式:
金、银、铜、优秀奖获得者如需带壳证书或奖牌,可自行付费申请。
所有奖项均免费提供电子获奖证书;纸质证书免费,仅需自理邮费。
七、参赛程序
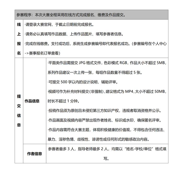
参赛程序:本次大赛全程采用在线方式完成报名、缴费及作品提交。
八、评审规则

九、联系我们
主办方联系邮箱:macaoaes@gmail.com
大赛官方联系邮箱:csy@newunivs.com
参赛网站:mcda.chuangsaiyun.com
澳门当代设计奖官方交流群:776567384
平台客服微信:



