工业设计 | 文创产品 | 旅游商品 | 外观设计 | 结构设计 |
雕塑设计 | 景观设计 | 导视系统设计 | 室内设计 | 建筑设计 |
LOGO设计 | 吉祥物设计 | 包装设计 | 海报设计 | 广告设计 | 插画设计 | 视觉传达 |
服装设计 | 饰品设计 | 运动装备 | 编织创意 |
摄影大赛 | 微电影征集 | 宣传片征集 |
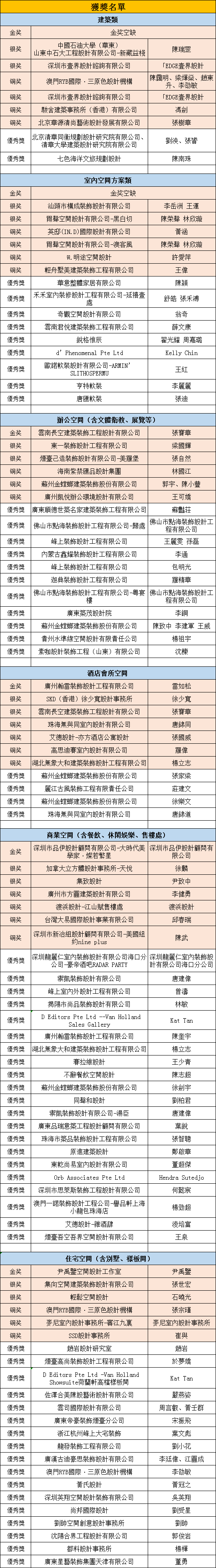
第六届澳門國際設計聯展(雙年展)頒獎典禮已於 12月18日在澳門美獅美高梅酒店落幕,眾多獲獎者載譽而歸。現公佈兩大賽事具體名次如下:
2020「金蓮花盃」國際(澳門)大學生設計大賽
第六屆「金蓮花盃」國際設計大師邀請賽
©来源: UIDM